互联网新闻信息许可证服务编号:61120190002
陕西互联网违法和不良信息举报电话:029-63907152
2025-12-05 22:00:53 来源:阳光网-阳光报
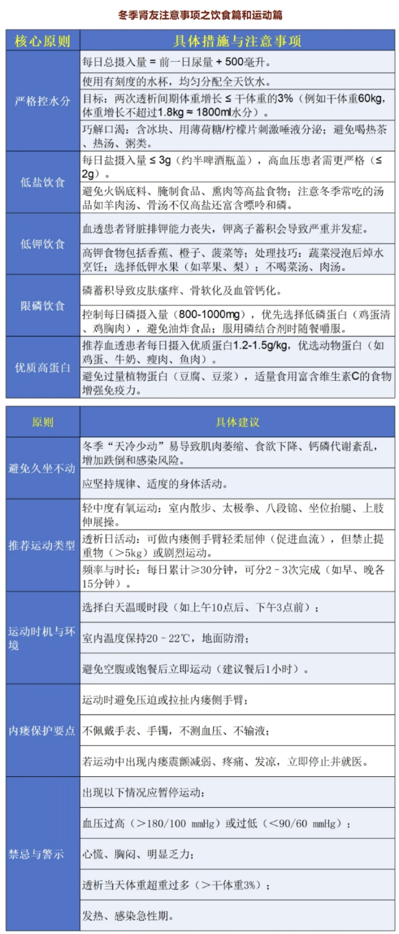
阳光讯(记者 郑亚雷 通讯员 左阳之)冬天一到,热腾腾的羊肉汤、老母鸡汤香气四溢,暖胃又暖心。然而,西安市第八医院血液净化中心主任何萍提醒,对于肾功能不全或透析患者(简称“肾友”)来说,一碗碗热滋补的汤下肚后,很可能导致透析间期体重增长过快(超过干体重的3%-5%),引发肺水肿或高血压等严重后果。

为什么肾友要特别警惕“汤不算水”的误区?何萍主任称,这要从肾脏的“排水能力”说起。健康人饮水过多时,肾脏能自动将多余水分排出体外;但肾友的肾脏已无法有效排水,多余的水分只能在体内蓄积,导致水肿、高血压甚至心力衰竭等风险。
冬季空气干燥、出汗减少,口渴感减弱,许多人误以为“不需要多喝水”。而肾友因全身血液循环较差,常感到手脚冰凉、浑身发冷,容易希望通过喝热汤来取暖。

然而,他们往往对饮水量有明确限制(如每日1000毫升),却在喝汤时“拿碗就喝”,未将其计入总液体摄入量,造成水分超负荷。
更需警惕的是,肾功能衰竭患者普遍存在毒素蓄积、电解质紊乱(如高钾血症、低钙血症)、贫血、营养不良及心血管功能脆弱等问题。
而汤类——尤其是羊肉汤、骨头汤等长时间炖煮的浓汤——不仅含水量高,还富含盐分、钾、磷和嘌呤。这些成分在炖煮过程中大量溶出,其中高钾可诱发心律失常,高盐则加重水肿、升高血压,进一步增加心脏负担。

那么,肾友冬季该如何安全进补,维持一个良好的干体重?何萍主任表示,除此之外,肾友们一定要需重点关注这三大方面。一是透析通路保护。动静脉内瘘是生命线,冬季血管易收缩,应避免内瘘侧手臂受压、受凉或负重,每日检查震颤情况,发现异常及时就医;透析后24小时内保持穿刺部位干燥,导管患者须防冷水刺激以防感染;二是坚持适度活动与规律作息。避免因天冷久坐不动,可选择室内散步、八段锦等轻中度运动,每日累计30分钟以上,以维持肌肉力量和代谢平衡;同时保证23点前入睡、睡足7–8小时,并关注情绪变化,多晒太阳、交流互动,预防冬季抑郁;

三是强化居家与出行安全。家中注意防滑,起床遵循“平躺—坐起—站立”三部曲,预防体位性低血压;雨雪天尽量减少外出,透析时由家属陪同,穿防滑鞋、戴口罩,避免去人群密集场所,降低跌倒与感染风险。此外,务必按时透析、规范用药,警惕高钾血症、心衰、低血压等危险信号,若出现夜间喘不上气、脚踝水肿、心跳异常、四肢麻木,务必立即就医,做到早识别、早就医。

何萍主任称,冬季对肾友而言,不是“进补季”,也不能忍一忍就过去,而是“稳控季”。真正的温暖,不是一碗滚烫的羊汤,而是主动管理下的平安与健康。
何萍主任提醒肾友患者记住口诀:“水分严控管,汤品莫要贪,体重每日记,限盐控钾磷,蛋白要优质,保暖又锻炼,不适早就医”。希望每位肾友都能安全、安稳、安心地度过这个冬天。