互联网新闻信息许可证服务编号:61120190002
陕西互联网违法和不良信息举报电话:029-63907152
2025-11-22 20:58:52 来源:阳光网-阳光报
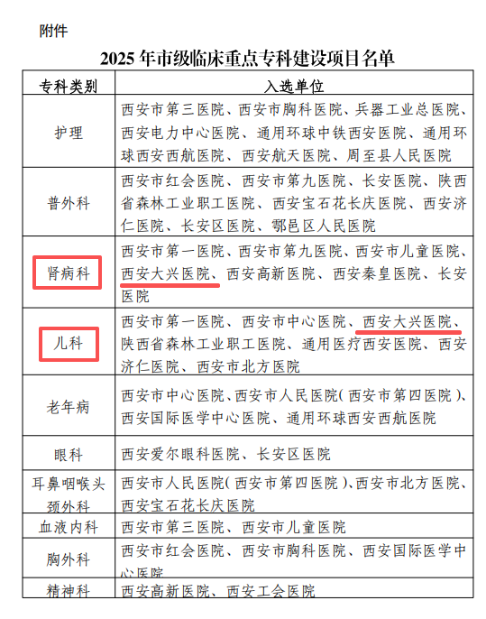
阳光讯(记者 郑亚雷 )西安大兴医院儿科、肾病科双双获批西安市2025年市级临床重点专科建设项目。这一权威认定,是对两科室在医疗技术、科研创新、服务品质等多方面综合实力的高度肯定,标志着该医院学科建设迈上了新的台阶。

大儿科:双院区协同 全周期守护儿童健康
西安大兴医院大儿科作为医院重点科室,在学科带头人王玲教授的引领下,采用劳动北路院区与渭水园院区双院区协同布局模式。下设儿科、新生儿科、儿童保健科、预防接种科四大核心单元,构建起从新生儿期到青春期的全周期、多维度健康守护体系。
儿科诊疗实力硬核:双院区均配备住院部、门急诊、哮喘门诊、生长发育门诊等特色诊室,以及雾化室、抢救室等完善设施,全年24小时接诊。拥有小儿呼吸机、高流量呼吸治疗仪等先进设备,可开展过敏原检测、纤维支气管镜、床旁X线及超声检查等多项技术,诊疗范围覆盖变态反应性、内分泌、血液、神经等多系统疾病。同时,还提供中西医结合治疗小儿食积、抽动等特色服务。
儿童保健专业全面:儿童保健科是集保健、科研、教学、临床于一体的专业基地,也是陕西省儿童心理学会会员单位、陕西省儿童心理行为专科联盟成员及省青少年心理干预“绿色通道”定点医院,定期有专家坐诊指导。该科室拥有40余名涵盖医疗、保健、营养、康复等领域的医护团队,其中包括主任医师2人、副主任医师1人,以及心理治疗师、沙盘游戏师等特色人才。以“关心、爱心、贴心,科学育儿深入民心”为宗旨,提供生长发育监测、矮小症/孤独症筛查治疗、0 - 3岁医教融合训练等全周期服务,还落地了新手父母育儿体验、满月宝宝首诊等贴心项目。
新生儿救治筑牢防线:新生儿科配备10万级层流净化系统及重症监护室等功能区域,拥有多功能暖箱、无创/有创呼吸机等先进设备。2023年,该科室获批“西安市莲湖区危重新生儿救治中心”,可开展新生儿高级生命支持、全自动换血等核心技术。团队已成功救治560g超低出生体重儿、25 + 3周超早产儿及新生儿肺出血等危重症患儿。医护团队多经省内外权威新生儿科进修,双院区联动为新生儿健康保驾护航。
肾病科:双院区齐发力 打造区域诊疗标杆
西安大兴医院肾病科以劳动北路院区、渭水园院区双院区协同发展,形成覆盖中西医结合诊疗、全周期肾病管理的特色专科体系,致力于打造西北地区领先的肾病诊疗中心。
劳动北路院区:精准规范服务患者。劳动北路院区由赵成群主任、赵武教授领衔,医护团队中有3名高级职称专家,核心成员均有全国知名三甲医院进修经历。该院区秉持“以患者为中心”的理念,提供“精准、规范、个体化、有温度”的服务。开放床位30余张,配备全自动腹膜透析机等先进设备,聚焦血透通路建立与维护核心特色,开展自体/人工血管内瘘成形术等特色手术,覆盖肾穿刺活检、腹膜透析及急慢性肾炎、糖尿病肾病等全病种诊疗。
渭水园院区:高品质医疗助力患者康复。渭水园院区由原西京医院李洋平主任领衔,设有门诊、病房、血透中心等多单元,开放病房床位47张、血透治疗床位60张,配备CRRT机、超声机等现代化设备,开展肾脏替代治疗、血管通路手术等核心技术。现有医护40人,其中博士1人、硕士6人,特聘西京医院王汉民主任查房指导,与华西医院等顶尖机构建立协作。秉持“极致、精细、卓越、呵护”的理念,提供临床 - 病理 - 随访一体化诊疗,为患者带来高品质医疗服务。
此次西安大兴医院儿科、肾病科获批市级临床重点专科建设项目,将为医院的发展注入新的动力,也将为当地患者提供更优质、更专业的医疗服务。