互联网新闻信息许可证服务编号:61120190002
陕西互联网违法和不良信息举报电话:029-63907152
2025-09-28 21:32:59 来源:阳光网-阳光报
阳光讯(记者 韩文韬 实习记者 王义卓)2025年中秋与国庆假期重合,自10月1日起连续放假8天。根据往年交通运行规律,今年公众出行需求将集中释放,热门旅游区域客流增大,进出城通道、景区周边道路易发生拥堵,城际与县乡道路安全风险同步上升。西安公安交警对假期交通运行与安全形势开展分析研判,现将预测结果提供参考。
中秋国庆期间全市交通运行压力分析
(一)机动车保有量持续增长,推动路网流量明显上升
假期受多种出行需求叠加及不限行政策影响,全市路网流量预计创全年新高,景区周边道路持续高位运行,交通管理压力进一步加大。
(二)中秋、国庆相连助推旅游热度攀升,多元出行方式增加保障难度
今年双节重合,旅游市场热度持续高涨。整体旅游周期启动早、结束晚,节后工作日仍将持续较高热度。据互联网旅游平台预测,居民出游意愿同比增长超30%,“高铁游”“飞机+高铁”多城联游预订量同比增7%。假期主要道路及景区周边人流车流高度密集,通行压力持续增大,交通安全保障面临多方面挑战管理压力进一步加大。
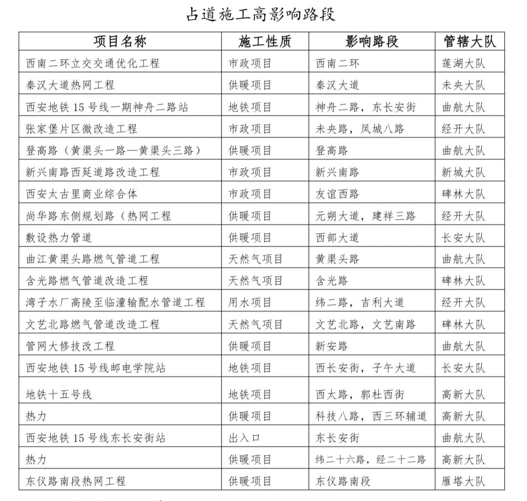
(三)占道施工面广点多,制约假期疏堵保畅效率
目前全市共有131项占道施工项目、388 处施工点位。西南二环立交、广运潭道、高铁新城、张家堡片区改造、新福路北延伸等多项重大工程处于攻坚阶段,多位于快速路和主干道关键节点,部分道路受施工影响通行能力下降超 30%,占道施工还导致绿波带失效,自适应信号控制难以实现,严重影响大车流疏导和区域微循环。
中秋国庆期间全市交通运行压力分析预测
基于历史交通数据及当前运行趋势分析,预计2025年中秋国庆假期全市交通运行将呈现以下特征:
①整体预测:
预计假期期间全市交通流量将整体处于高位运行状态。节前一日9月30日,城区机动车出行量预计达到峰值,节日期间日均流量约维持在350万辆;出城高峰集中于9月30日下午至10月1日全天,其中 10月1日上午8:00–12:00为出城流量最高时段,该阶段车流以中长途出行为主;返程高峰预计出现在10月7日至8日,最高峰时段为10月8日14:00–20:00。此外,节日期间每日交通高峰时段预计出现在 9:00–11:00 和 15:00–17:00。
②高速拥堵预测:
预计2025年国庆期间,西安市高速公路在节前出行峰值将会发生在9月30日18点。同时,预计节中期间,10月1日11点将迎来出行高峰,拥堵里程占比最高,出行热度较高。而节后,预计在10月9日8点拥堵里程占比最高,相较节中拥堵有所缓解。

高速去程易拥堵缓行路段预测:
预计国庆期间西安市去程高峰是2025年 10月1日,高速易拥堵路段主要是G5京昆高速、G70福银高速、G3002西安绕城高速等,应该重点关注以下路段:

高速返程易拥堵缓行路段预测:
预计国庆期间西安市返程高峰是2025年 10月7日,高速易拥堵路段主要是G3002 西安绕城高速、S3011 绕城高速联络线、G30 连霍高速等,应重点关注以下路段:

③重点关注区域:
大雁塔广场、大唐不夜城区域
假日期间,大雁塔及大唐不夜城区域是外地市游客热门旅游打卡点,预计每日 9时至11时、13时至19时出现客流高峰,受夜间演出活动影响,18时至21时将迎来第二波人车流高峰。周边雁塔北路、慈恩西路、芙蓉东路等节点交通压力突出,建议实施多级疏导及信号灯控流,增设固定岗,加强铁骑巡逻,加强与景区联动实施动态管控。

钟鼓楼、回坊区域
钟鼓楼回坊区域拥堵指数在今年五一假期曾达到4.1(严重拥堵)的高位,预计十一假期每日10时起客流持续集聚,高峰将延续至 21 时甚至 23 时后,西大街、北大街等主干道易发拥堵,需视情采取禁止左转等管控措施,协调周边停车场资源,部署警力于西华门等关键节点指挥疏导,并联合城管部门清理占道经营及违停车辆。

兵马俑景区
兵马俑景区去年国庆期间单日游客量大大超出最大承载量6.5万人,因游客激增,景区被迫开放夜场以应对排队问题,今年假期预计每日9时至12时为入园高峰,15 时至18 时为出园及返程高峰,期间西临高速、兵马俑专线等道路车流密集。建议强化兵马俑专线等重点路段疏导,适时启用潮汐车道,在高速出口及关键路口增派警力、提高事故快处效率,并强化高地联动协同管控。

永宁门区域
永宁门区域毗邻钟楼商圈及 SKP 等高端商业体,节假日全天交通压力较大,南门盘道、环城南路、长安北路等节点需优化信号配时并动态调整放行方案。建议在长安北路沿线设置停车引导标志,加强环隧交界处巡逻,部署铁骑勤务提高应急处置效率。

小寨商圈(陕西历史博物馆)
陕西历史博物馆在今年五一假期进行了延长开放时间和增加门票投放量的调整,吸引了大量游客。预计今年假期小寨商圈及陕西历史博物馆每日10时至17时客流高度集中,小寨东路、翠华路、长安中路等道路拥堵指数显著上升。建议在博物馆周边设置临时落客区,减少停车拥堵,强化小寨十字指挥疏导,引导团队大巴至指定地点停靠,并加强与地铁站点联动引导绿色出行。

④重点关注路段:
结合往年出行数据及当前全市交通运行特点,依据节前、节中、节后不同阶段的流量分布规律,现筛选出全市需重点关注路段及因建设施工造成较高影响的路段,具体如下:



西安公安交警在此提醒:请广大市民、游客提前规划出行线路,如遇交通拥堵,请自觉服从现场工作人员的指挥。驾车不鸣笛催促、不争道加塞、不乱停乱放安全、有序、文明出行。